External Speakers and Events

Please find a break down of each stage of the external speaker request process.

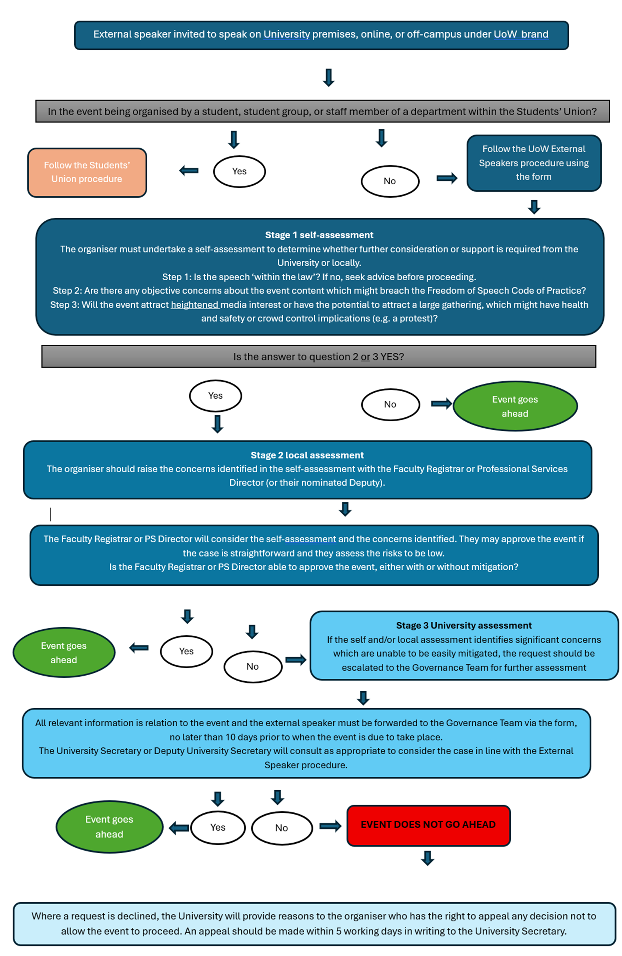
What is the initial step?

A Stage 1: Self-assessment must be completed as the initial step in the process of requesting external speakers. 

It’s important to note that not all cases will require a Stage 2 assessment: Local assessment. The Local Assessment is only where the self-assessment indicates medium or high risk factors.

Events organised by Students or Student Union:

For events being organised by a student, student group, or staff member of a department within the Students’ Union, please follow the Students’ Union External Speaker Procedure. An external speaker or venue booking should not be confirmed until it has been approved by either the University of Wolverhampton or the Students’ Union. It is therefore important that the process is started at the earliest opportunity.

 

Freedom of Speech

Email the team

Email the team for guidance on external speaker requests. 

External Speaker Request

University of Wolverhampton External Speaker procedure.

 

When you complete Stage One of the external speaker form Stage 1 - Self Assessment  

You’ll be asked three key questions. Use the guidance below to answer accurately and refer to our dedicated webpage around Freedom of Speech to better equip your understanding of key definitions. If you have any questions or queries, concerns or need for re assurance, please email freedomofspeech@wlv.ac.uk  

After you have completed some details about the event and the speaker the three key questions are:  

  1. Is the intended speech within the law?
  • Yes = The speaker/event does not involve unlawful speech. Remember: 
  • Lawful includes controversial or offensive views. 
  • Unlawful includes harassment, threats, incitement to violence, incitement to hatred, defamation, terrorism/proscribed groups. 

 

  • No = If you believe the speech is unlawful, the form will automatically escalate to the University Secretary (or a colleague with delegated responsibility). 
  • You’ll receive an auto-response confirming escalation. 
  • The University Secretary/delegated colleague will review, and you do not need to continue completing Stage One. 

 

  1. Are there any concerns about the event which might breach the University’s Freedom of Speech Code of Practice?
  • Examples of potential breaches: 
  • Speaker not willing to engage in respectful debate. 
  • Risk that lawful but extremist views may intimidate or silence others. 
  • Event format not in line with the University Code of Practice (e.g. no chairing, no opportunity for challenge). 
  • If you answer Yes, you’ll be guided to Stage Two with your faculty registrar or professional services director. 
  • If no, continue. 

 

  1. Will the event attract heightened media interest or a large gathering (e.g. protest) that could raise health, safety, or crowd control issues?
  • Consider: 
  • Is the speaker or topic likely to draw significant press coverage? 
  • Is there potential for counter-protests or crowding? 
  • If you answer Yes, you’ll be guided to Stage Two. 
  • If no, complete the form. 

What happens next? 

  • No to Q1 Auto-escalation to University Secretary/delegated colleague. 
  • Yes, to Q1, No to Q2 & Q3 Event approved automatically, copy of approval generated, unique reference number assigned. 
  • Yes, to Q1, Yes to Q2 or Q3 Trigger for Stage Two assessment with faculty registrar/professional services director. 

 

Oversight and Records 

  • All submissions are stored securely under the University Secretary’s oversight. 
  • Provides clear audit trail in case of OfS inquiry or external challenge. 

 

Key message for staff: 
  • Don’t confuse “offensive” with “unlawful.” 
  • Use the Code of Practice and online resource page for examples. 
  • Escalation is built in: you don’t have to resolve every issue yourself. 

Stage Two Local Assessments must be completed by a faculty registrar or Director of Service. This guidance sets out the steps of a Stage Two Local Assessment, the form can be found here: Stage 2- Local Assessment 

The event organiser will conduct this in partnership with those colleagues. 

A Stage Two Local Assessment will be triggered if at Stage One Self-Assessment responses are answered in this way:  

  • Yes, to Q1, Yes to Q2 or Q3 Trigger for Stage Two assessment with faculty registrar/professional services director. 

Principle: The guiding question when completing stage two is always: 
“How can we ensure this event or speech goes ahead safely?” 
Not: “How can we find reasons to stop it?” 

 
Risks must be acknowledged, not ignored — the aim is to apply proportionate mitigations to enable events wherever possible. 

Stage Two Assessments are broken down in to two parts.  

Part 1: Speaker, Audience & Topic Triage 

When completing the triage step, the form will guide you with prompts. Use the outcomes below: 

  • LOW RISK 
  • Topic is uncontroversial, no controversial speakers. 
  • Proceed to Event Risk Assessment. 
  • ACCEPTABLE RISK 
  • Topic is controversial, but no controversial speakers. 
  • Audience restricted to University of Wolverhampton staff/students only. 
  • Proceed to Event Risk Assessment. 

 

  • MODERATE RISK 
  • Topic is controversial, no controversial speakers. 
  • Event is open to the public. 
  • ⚠️ Escalates to Stage Three University Assessment. 

 

  • HIGH RISK 
  • Topic is controversial and one or more speakers are controversial. 
  • ⚠️ Escalates to Stage Three University Assessment. 

Note: If you select Moderate or High Risk, you cannot proceed further in Stage Two. 

 
The form will automatically escalate to the University Secretary (or delegated colleague). 

 
You’ll receive a message with clear next steps, including not to liaise with the speaker until further review. 

 

Part 2: Event Risk Assessment 

If your part 1triage outcome is Low or Acceptable Risk: 

  1. You must complete the Event Risk Assessment template (provided separately). 
  • Pre-populated with common external speaker risks and standard control measures. 
  • Add any additional risks specific to your event must be added and assessed. 
  1. In the form, you’ll be asked: “Have you completed the event risk assessment? “You will need to select yes or no.  
  • No Task closes, and you’ll receive a copy of the form for your records. 
  • Yes Upload your completed risk assessment. 

 

  1. Indicate within the form if any risks remain high or extreme even after controls are applied: 
  • No Event approved. You’ll receive confirmation to share with the organiser. 
  • Yes Escalates automatically to Stage Three. 

 

What happens next? 

  • Low/Acceptable speaker and topic Risk + Event Risk Assessment completed, and if risks are not high or extreme Approval issued. 
  • Speaker or topic risk is Moderate/High Risk OR Residual High/Extreme Risks for the event its self- Escalated to Stage Three University Assessment. 
  • Records are stored securely under University Secretary oversight and audit.  

 

 Key message for staff: 
  • The process is about enabling lawful speech with proportionate safeguards. 
  • The prompts are designed to support your judgment — you are not left to interpret alone. 
  • Escalation points are built in; you don’t carry the risk alone. 

 

Stage Three (University Assessment)

  • Only at this stage, if it is determined that an event or speaker cannot proceed, the University Secretary (or a delegated colleague) will write to the organiser with a formal refusal. 
  • This communication will set out the reasons and explain how an appeal or complaint can be made. 

It is anticipated that in most cases, Stage Three assessment will result in the event being allowed to proceed — usually subject to reasonable conditions. 

  • These conditions will be clearly communicated to: 
  • The event organiser, 
  • The local assessment lead(s), and 
  • The speaker(s). 
  • However, conditions will always be assessed for reasonableness. The University is minded that conditions that are too costly, impractical, or disproportionate may be viewed by the Office for Students as obstructive and contrary to the duty to secure free speech. 

Principle: The process is designed to enable events to go ahead safely and lawfully wherever possible, with proportionate safeguards — not to find reasons to stop them. 

 

Summary

At all stages of the external speaker process, it is vital that we do not frame decisions short of automatic approval as refusals. Instead, they are treated as deferred decisions pending further review. 

  • Stage One & Two: Where concerns are identified, the outcome is a deferral to the next stage for further consideration. This ensures proportionate escalation and shared responsibility. 
  • Stage Three: Only at this stage, if it is determined that an event or speaker cannot proceed, the University Secretary (or a delegated colleague) will write to the organiser with a formal refusal. 

 

FAQs

External Speaker Process – Frequently Asked Questions

An external speaker is any individual who is not a current University of Wolverhampton staff member or enrolled student, and who is invited to speak at: 

  • a lecture, seminar, or teaching session 
  • a conference or public event 
  • a panel discussion, debate, or workshop 
  • an online event hosted by the University 

If in doubt, treat the speaker as external and submit the form. 

You must complete the form whenever you invite an external speaker to participate in an event or activity that is: 

  • organised by the University, 
  • hosted on university premises or platforms (including online), or 
  • promoted as a university event. 

This applies regardless of perceived risk, familiarity with the speaker, or subject matter. 

Do I need to complete the form for routine academic or professional speakers? 

Yes. 

The process is designed to be: 

  • quick (decisions are typically issued within minutes), and 
  • supportive, not restrictive. 

Routine academic speakers, industry guests, alumni, or professionals still require submission, even where there are no anticipated concerns. 

A form is not required where: 

  • the speaker is a current University of Wolverhampton staff member, 
  • the activity is purely internal and does not involve external contributors, or 
  • the event is not organised, hosted, or promoted by the University. 

If there is uncertainty, staff should seek advice rather than assume an exemption. 

 What about guest speakers joining a taught session or module? 

Guest speakers contributing to teaching are external speakers and must be submitted through the process, even where: 

  • the session is closed to the public, or 
  • the speaker has attended previously. 

All external speakers must still be submitted. 

The process exists to: 

  • enable lawful speech to proceed confidently, and 
  • protect staff from making isolated or subjective decisions. 

A low-risk event will normally be approved automatically at Stage One. 

No.

Under the University’s Freedom of Speech Code of Practice: 

  • only the University Secretary, or a formally delegated authority, can decide that an external speaker or event should not proceed. 

Individual staff members do not have authority to refuse, cancel, or block lawful speech. 

What if I have concerns about a speaker or topic? 

Concerns should be declared within the form. 

This allows: 

  • proportionate assessment, 
  • appropriate mitigation, and 
  • lawful, consistent decision-making. 

Concerns should not result in informal cancellation or refusal outside the process. 

Bypassing the process creates significant legal and institutional risk, including: 

  • speech proceeding without appropriate assessment, or 
  • unlawful restriction of speech based on individual judgement or ideology. 

Any incidents identified where colleagues have knowingly acted outside of the approved process may be treated as a serious matter. 

Since launch: 

  • Over 70 Stage One requests have been submitted ( as of January 2026). 
  • All have been approved, typically within minutes. 

There is now no bureaucratic justification for not using the process. 

If you are unsure whether: 

  • an activity requires submission, or 
  • how to complete the form, 

Support and guidance are available. Early engagement is encouraged. 

Please see our dedicated webpage or email freedomofspeech@wlv.ac.uk  

Key message 

The external speaker process exists to enable lawful freedom of speech, not to restrict it. 

Following it protects: 

  • staff, 
  • students, and 
  • the University.